- 校园
- 职场
- 考试
- 专题
-
合肥市谢岗小学开展“‘星火’相传,争做时代追‘锋’人”学雷锋主题教育月活动
-
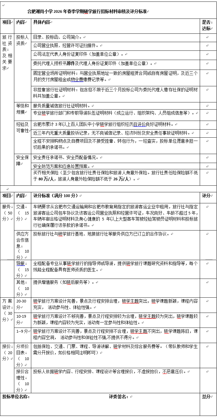
合肥市谢岗小学2026年春季学期研学旅行...
-
安徽举办高校毕业生“暖心帮扶”专场招聘会
-
“招才引智高校行” 安徽全省已举办1160场
-
合肥考区4万余名考生参加2026年度“国考”笔试
-
合肥考区4万余名考生参加2026年度“国考...
-
2025安徽高招直通车专题
-
2025安徽高招直通车专题
官方微信 | 










雨中护学
英国小学生来肥体验“中国风”
行走的课堂
留学生巧手学编织
“第二课堂”绽活力




